近日,北京大学物理学院重离子物理研究所高家红教授团队与合作者提出统一时频域睡眠解码基础模型SleepGPT:以生成式预训练Transformer为核心,在大规模多导睡眠监测(PSG)数据上进行预训练,构建可迁移、可扩展的通用睡眠表征,并在多类睡眠解码任务中取得优异表现。2026年1月13日,相关成果以“用于睡眠解码的统一时频基础模型”(A unified time-frequency foundation model for sleep decoding)为题,发表在《自然·通讯》(Nature Communications)。
睡眠“解码”(sleep decoding)是理解睡眠结构、识别睡眠相关异常并进一步研究睡眠与健康结局关联的重要途径。但长期以来,主流深度学习模型往往依赖监督学习、面向单一任务进行专用设计;同时,常见的“双编码器”框架倾向于将时域与频域信息分离建模,导致模型在跨数据集迁移与跨任务扩展时泛化性与可扩展性受限。
针对上述挑战,研究团队将SleepGPT定位为“时频域基础模型”(time-frequency foundation model),提出多预训练任务策略,在86,335小时PSG、覆盖8,377名受试者的数据上完成生成式预训练。模型结构中引入两项关键设计(图1):其一是通道自适应机制,用于适配真实世界中常见的可变导联/通道配置;其二是统一时频融合模块,在模型内部实现时域与频域信息的深层交互,而非简单拼接或彼此独立建模,从而提升跨数据集泛化与多任务扩展能力。

图1. SleepGPT流程概述
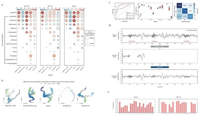
在多种PSG数据集上的系统评测表明,SleepGPT在睡眠分期、睡眠相关病理分类、睡眠数据生成与睡眠纺锤波检测等多类任务中形成新的性能基准(图2);同时,模型还能揭示与任务相关的通道特异性与睡眠阶段特异性生理模式,为可解释的睡眠计算提供线索。

图2. SleepGPT在多任务睡眠解码任务上的评测结果
北京昌平实验室助理工程师黄伟轩(北京大学物理学院硕士毕业生)为论文的第一作者,北京大学物理学院重离子物理研究所高家红教授和北京大学前沿交叉学科研究院邹启红副研究员为通讯作者。深圳市人民医院和北京脑科学与类脑研究院等合作单位共同参与了项目研究。高家红团队的研究工作受到科技创新2030-“脑科学与类脑研究”重大项目、国家自然科学基金、北京联影智能影像技术研究院、协和院基费和国家蛋白质科学基础设施—北京基地北京大学分设施的等支持,并得到北京大学高性能计算平台的支撑。
论文原文链接:https://www.nature.com/articles/s41467-025-67970-4